Information Systems
College of Business Administration
University of Missouri - St. Louis
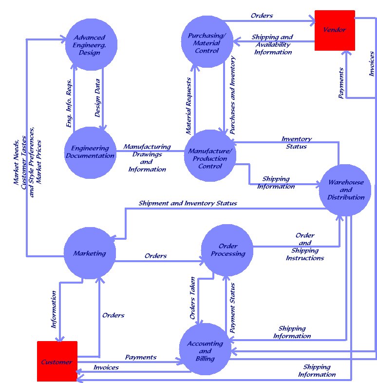
A Manufacturing Organization


View pdf version.


| UM-St. Louis Home Page | College of Business Page | IS Home Page | Analysis Home Page |



Page Owner: Professor Sauter (Vicki.Sauter@umsl.edu)

© Vicki L. Sauter. All rights Reserved.